데이터베이스
여러 사람이 공유하여 사용할 목적으로 체계화해 통합, 관리하는 데이터의 집합이다. 작성된 목록으로써 여러 응용 시스템들의 통합된 정보들을 저장하여 운영할 수 있는 공용 데이터들의 묶음이다. 데이터베이스에 속해있는 모델은 다양하다. 데이터베이스를 간단히 정의하면 ‘대용량의 데이터 집합을 체계적으로 구성해 놓은 것이다.
DBMS 데이터베이스 관리 시스템
다수의 사용자들이 데이터베이스 내의 데이터를 접근 할 수 있도록 해주는 소프트웨어 도구의 집합이다. 사용자 또는 다른 프로그램의 요구를 처리하고 적절히 응답하여 데이터를 사용할 수 있도록 해준다.
파일시스템의 단점을 보완하고 대량의 데이터를 보다 효율적으로 관리하고 운영하기 위해서 사용되기 시작하였다.
DBMS의 유형은 크게 계층형Hierarchical DBMS, 망형Network DBMS, 관계형Relational DBMS, 객체지향형Object-Oriented DBMS, 그리고 객체관계형Object-Relational DBMS 등으로 분류된다.

- 데이터베이스 장점
- 데이터 중복 최소화
- 데이터 공유
- 일관성, 무결성, 보안성 유지
- 최신의 데이터 유지
- 데이터의 표준화 가능
- 데이터의 논리적, 물리적 독립성
- 용이한 데이터 접근
- 데이터 저장 공간 절약
- 데이터베이스 단점
- 데이터베이스 전문가 필요
- 많은 비용 부담
- 데이터 백업과 복구가 어려움
- 시스템의 복잡함
- 대용량 디스크로 엑세스가 집중되면 과부하 발생
DBMS 또는 데이터베이스 특징
- 데이터의 무결성 : 데이터베이스 안의 데이터는 어떤 경로를 통해 들어 왔던지 데이터에 오류가 있어서는 안 된다.
이 무결성을 위해서 데이터베이스는 제약 조건이라는 특성을 가진다.
제약조건을 설정하면 데이터의 결점을 없앨 수 있다.
- 데이터의 독립성 : 데이터베이스의 크기를 변경하거나 데이터 파일의 저장소를 변경하더라도, 기존에 작성된
응용프로그램은 전혀 영향을 받지 않아야 한다. 애플리케이션과는 별개로 데이터베이스를 ]
핸들링할 수 있다.
- 보안 : 데이터베이스 안의 데이터에 아무나 접근할 수 있는 것이 아니라, 데이터를 소유한 사람이나 데이터의
접근이 허가된 사람만 접근할 수 있어야 한다.
- 데이터 중복의 최소화 : 동일한 데이터가 여러 개 중복되어 저장되는 것을 방지한다.
- 응용프로그램 제작 및 수정이 쉬워짐 : 데이터베이스를 이용함으로써 통일된 방식으로 응용프로그램을 작성할 수
있고, 유지보수 또한 쉬워진다.
- 데이터의 안전성 향상 : 대부분의 DBMS가 제공하는 백업·복원 기능을 이용함으로써, 데이터가 깨지는 문제가
발생할 경우에 원상태로 복원 또는 복구하는 방법이 명확해진다.
DBMS의 분류
DBMS의 유형은 크게 계층형, 망형, 관계형, 객체지향형, 그리고 객체관계형 등으로 분류된다.
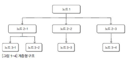
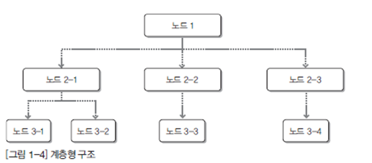
계층형 DBMS
- 처음으로 나온 DBMS 개념으로 1960년대에 시작되었음. 각 계층은 트리형태를 가지며, 1:N 관계를 갖는다
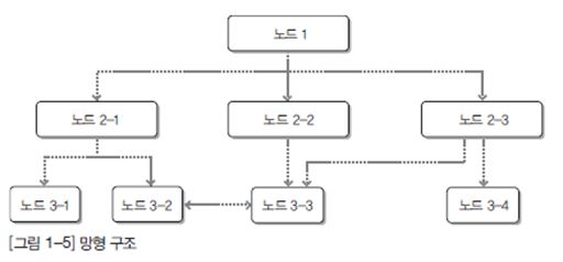
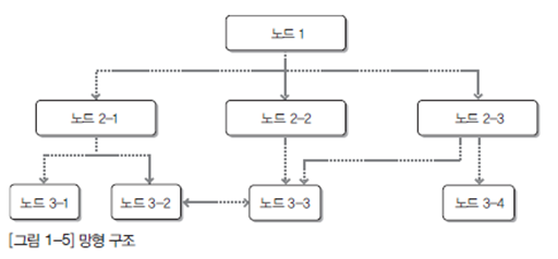
망형 DBMS
- 계층형 DBMS의 문제점을개선하기 위해 1970년대에 시작되었음. 1:1,1:N, N:M(다대다) 관계가 지원되어,
효과적이고 빠른 데이터 추출이 가능해진다.


관계형 DBMS
- 1969년 Edgar Frank Codd라는 영국의 학자가 수학모델에 근거해서 고안하면서 시작이 되었다.
RDBMS의 핵심 개념은 “데이터베이스는 테이블이라 불리는 최소 단위로 구성되어 있다.
- 이 테이블은 하나 이상의 열로 구성되어 있다.”라고 생각하면 된다.

'DB' 카테고리의 다른 글
| DDL,DML (0) | 2021.11.12 |
|---|---|
| 서브쿼리 (0) | 2021.11.11 |
| 조인( INNER JOIN & OUTER JOIN) (0) | 2021.11.10 |
| Oracle에서 지원하는 데이터 형식의 종류 (0) | 2021.11.10 |
| 논리 데이터 저장소 (데이터모델개념, (0) | 2021.11.05 |